四川大学英国上市公司365
本科教学督导工作简报
2024年第1期
英国上市公司365本科教学科 2024年07月10日
2023-2024春季学期督导工作开展情况总结
一、督导听评课
1、基本情况

2、总体情况
总体情况良好,教师们均能认真备课,课堂教学内容熟悉,教学环节设计合理,教学内容满足大纲要求,课件准备充分。充分利用各种信息化教学手段、新型教学方式,体现学生中心教学,尽力调动学生参与的积极性。
不足之处:大部分课程教师仍然是以讲授为主,互动较少,后排个别同学不听讲,学生专注度不够集中。专业实验课主讲老师参与度较低,学院应重视实验教学的保障和实施可持续性。
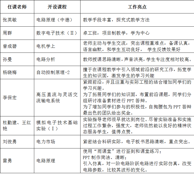
3、学院教学亮点

二、对学院的建议
1. 加强课程组建设和管理
(1)教学内容定期更新
如果有可能的话,课程组可以考虑定期更新课程内容,确保教学内容与学科发展和行业需求保持同步。
(2)发挥老教师的传帮带作用
老教师授课经验丰富,有更多的时间花在教学上,对本科教学有更深的理解。要帮助年轻人明确教学目标、教学内容,掌握通过教学设计、教学模式、教学手段等进行教学准备的方式方法。
课程组每学期举办至少一次教学观摩和培训,规定青年老师每年至少至少参加一次教学会议或教学比赛。
2. 提高学生参与度
提高学生的课堂参与度,除了提问、互动和反馈以外,可以考虑让学生的自评和互评分数进入期末成绩,让学生在课堂上更加积极。
加强学生管理,课程整体难度大,学生不喜欢的是内容,不是老师。
3. 优化督导反馈机制
针对督导评价反馈较好的老师年底给予表扬
课程评价意见专家匿名后反馈给老师,让全院教师们清楚学院每学期都在关注每位老师的教学质量。
针对问题老师强化督导听课。
适当减少督导老师听课次数,不需要每学期均全覆盖,重点督查问题教师及新进教师。
4. 优化实验教学
针对专业实验课,建议每个有实验教学的课程组组长每学期应全程观摩或参与至少一轮次课程所有实验教学过程。
及时采购相应课程的实验教学仪器/平台,以提高相应课程实验教学质量。
建议减小单个课程学生人数,实现单人单组实验教学。
更新实验室多媒体设施,并在实验室内中部位置适当增加显示屏幕,改善实验课程的听课效果。
建议实验室更换为便于使用和清洁的实验桌椅,适当新增实验储物空间,整体改善实验教学硬件环境,提升实验体验感。
三、毕业设计复查
在毕业设计工作完成后,我院于2024年6月3日至6月24日,组织全体督导委老师和部分专业老师共20位专家进行了毕业设计全覆盖的质量检查工作。专家们进入毕业设计管理系统,复查了学生各项过程资料的填报、提交和评审情况,仔细核查了学生的毕业论文,对学生论文和资料填报中存在的问题一一给出了详细的说明。学院收集、整理专家意见后,将意见发放给各指导老师,令其指导学生进行修改。学院管理员根据指导教师要求开放学生重新提交的权限,以便其修改最终版论文。
在核查中,专家们较多的意见包括:
1. 部分论文英文题目翻译不够规范,与中文题目存在差异,主要是中文题目显示工作在细分领域,而英文题目涉及领域较宽。
2. 部分论文规范性稍差,主要表现为:图片大小、图内文字标注不规范,参考文献引用不太规范,摘要排版不规范、文字概括性不足,三级编号全文不一致等。
3. 少部分论文概念欠清晰,存在研究不够深入、实质工作内容较少、工作量不饱满等问题。
建议:
1. 加大学院毕业设计管理条例的宣讲力度,督促专业及都是严格执行条例,对论文选题、过程管理、答辩流程及各环节评审标准进行规范。
2. 继续规范毕业设计题目的审核工作。所有题目均必须由毕业设计工作小组审核,避免难度过低、工作量不足,导致学生的设计结果达不到专业培养要求的情况出现。
3. 加强毕业答辩管理,在答辩开始前,组织教师们沟通交流,建立统一细致的评判标准,使专家评阅成绩和答辩成绩能更加公平合理。